Objekt Smoothen

Willkommen in der OMSI-WebDisk!
Als Gast kannst du nur Inhalte in deiner ausgewählten Sprache sehen. Registrierte Nutzer können die Sichtbarkeit anderer Sprachen in ihrem Kontrollzentrum aktivieren, weitere Infos hier.
Alle Themen sind in den Foren mit einer Sprachflagge gekennzeichnet: = Englisch [EN], = Deutsch [DE], = Französisch [FR]. Wenn du die angegebene Sprache nicht beherrschst, schreibe auf Englisch!
  • Ekto07 was du meinst, ist Bevel (Fase und Verrundung)


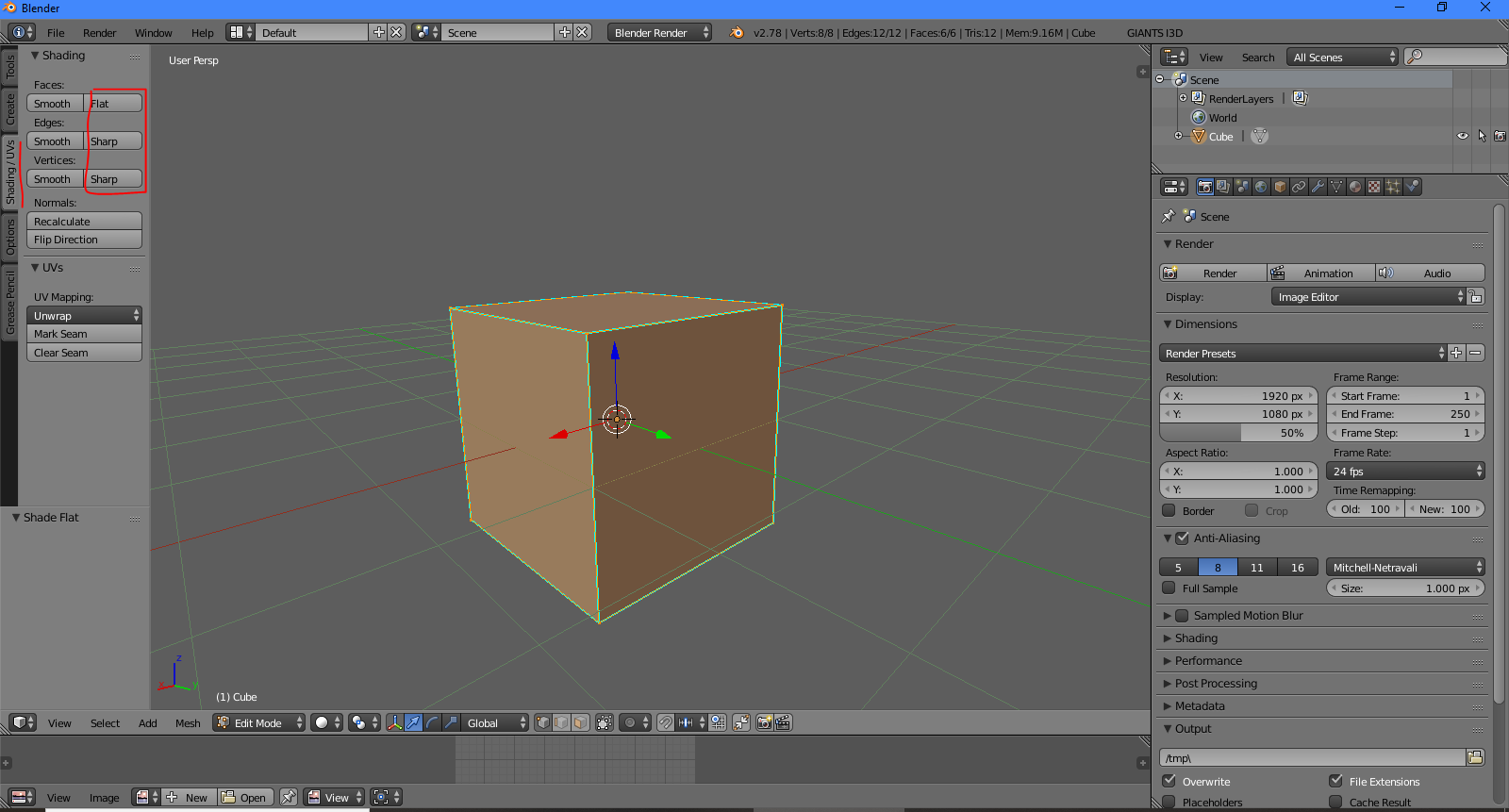
    Folgendes bezieht sich immer auf die ausgewählten Kanten, Flächen, Eckpunkte:


    shade flat / sharp


    shade smooth




    das in einem "richtigen" Objekt Zylinder rund (smooth) werden, aber Quader und gewollte Ecken scharf bleiben (siehe oben, der Würfel in smooth wirft komische Schatten) entweder jedes Konturelement einzeln vornehmen und smooth oder flat / sharp wählen oder den Edge Split Modifier drüberlaufen lassen mit ca. 60 - 70°