Position IVUCE70 VDL Position ist immer anders als erwartet

Willkommen in der OMSI-WebDisk!
Als Gast kannst du nur Inhalte in deiner ausgewählten Sprache sehen. Registrierte Nutzer können die Sichtbarkeit anderer Sprachen in ihrem Kontrollzentrum aktivieren, weitere Infos hier.
Alle Themen sind in den Foren mit einer Sprachflagge gekennzeichnet: = Englisch [EN], = Deutsch [DE], = Französisch [FR]. Wenn du die angegebene Sprache nicht beherrschst, schreibe auf Englisch!
  • Moin Leute,

    weiß jemand von euch wie ich die Animationswerte eintragen muss da mit sie an meiner gewünschten Pos. steht. Ich versuche es seit 2 Stunden aber die Box will einfach nicht an die richtige stelle.


    LG EliLGP


    PS:

    Das sind die Ursprungspositionsdaten von der IVU


    Und das meine Wunschpositionen:

  • Die Z-Achse ist in OMSI die Y-Achse allerdings ist zu beachten, dass die Werte in OMSI umgedreht sind. Das heißt, wenn in Blender die Z-Achse (+)1.23 m ist, ist die Y-Achse in OMSI -1.23.


    Die Y-Achse in Blender ist die Z-Achse in OMSI. Da sind die Werte aber identisch (nicht wie oben gennant).


    Und die X-Achse in Blender bleibt die X-Achse in OMSI. Ebenfalls identisch, nicht wie oben genannt.

  • Jetzt sieht es so aus und der Eintrag so:

    [newanim]

    origin_rot_z

    -90

    anim_trans

    Daueranimation

    -0.47


    [newanim]

    origin_rot_y

    -90

    anim_trans

    Daueranimation

    -0.19


    [newanim]

    origin_trans

    0

    5.30383

    1.50552

    origin_rot_y

    90

    anim_rot

    ivu_daueranimation

    -37

    Mit freundlichem Gruß

    👻Pixel Phantom👻


    – OMSI 2 Community Member –

    • Hilfreichster Beitrag

    erstmal bringen wir "der Gerät" an die richtige Stelle, rot eingerahmt, wie von Leo beschrieben unterscheiden sich die Achsen.

    dann suchen wir uns in Blender, ich mit dem 3D-Cursor, die richtige Position für die Drehung (gelb eingerahmt, bei mir die Ecke vom Zahltisch) und fertig.


    wenn der Dreh- und Angelpunkt nicht stimmt, dreht sich die natürlich sonst wo hin: Dreh mal dein Fingergelenk, die Fingerspitze bewegt sich wenige cm, dreh mal dein Ellbogengelenk, die Fingerspitze haut einen halben Meter von der ursprünglichen Position ab.





    und dann läuft das auch


    126998-omsi2-20220413-173050-jpg

  • Damit ich das ganze Rotationszeug auch mal verstehe: klar die Werte sind in der IVU vorab festgelegt, aber bezogen auf andere Busse: Was macht die 20 unter der IVU_Daueranimation. Die ist ja vorab festgelegt, aber was verändert die?

  • Damit ich das ganze Rotationszeug auch mal verstehe: klar die Werte sind in der IVU vorab festgelegt, aber bezogen auf andere Busse: Was macht die 20 unter der IVU_Daueranimation. Die ist ja vorab festgelegt, aber was verändert die?

    Das ist der Wert, um den die IVU in Grad gedreht wird. Drehpunkt ist der in den drei Zeilen nach ˋorigin_trans ´ festgelegte Wert.

    Die gefährlichste Weltanschauung ist die Weltanschauung derer, die die Welt nie angeschaut haben.

    -Alexander von Humboldt-

  • Das ganze hab ich mal erneut versucht aber der drucker chillt jetzt unter dem Bus.


    Kann sein das ich mit dem 3d cursor was nicht gecheckt hab weil ich nicht weiß was das bringt und wie wo was der macht.


    Könntest du das eventuell einmal schritt für schritt erklären für alle oder falls du möchtest auch privat per PN


    LG EliLGP

    Mit freundlichem Gruß

    👻Pixel Phantom👻


    – OMSI 2 Community Member –

  • bin ein miserabler Erklärer, auch kein Freund von PN-Support, sollte hier doch noch ein Anderer vorbeilaufen, der was weiß.


    Wenn man einmal rausgefunden hat, welche Achsen für welche Bewegung sind, ist das eine totsichere Sache.


    Der 3D-Cursor in Blender hilft mir nur, den gewünschten Drehpunkt exakt rauszufinden, da habe ich zuvor den Vertex von der Ecke vom Zahltisch ausgewählt und dann "Snap Cursor to Selection"

  • Der letzte abschnitt ist für mich ein rätsel. Das Problem bei mir ist das ich irgendwie was falsch mache, welche achse sich wo und wie bewegt hab ich verstanden aber bei mir kommen bei location oben riesen zahlen raus die gar nicht sein können. Das sind fast die identischen zahlen wie bei den location werten von unten.


    Auf deinem bild hast du unten die location vo alles eingetragen werden muss bei anim_trans und in blender oben hast du nur kleine werte und bei mir sind sie endlos groß ich mein eine verschiebung von 5 auf der z achse ist dich Schwachsinn.


    Was mache ich falsch ich verzweifle


    Nochmal kurz gefasst auf dem bild zusehen sind unten die Location Werte und die selben stehen oben auch, aber das kann nicht sein weil die box dann über 5 meter verschoben wird. Bei deinem bild sind es maximal so 0,26 m. Und in welchem Modus bist du da in blender den kenn ich auch noch nicht.


    Ich hoffe man versteht mein problem.

  • wenn du lust hast können wir gerne über DC reden bin auch dabei es rauszufinden

  • die IVU hat bei mir in Blender ihren Ursprung bei 0 0 0 und muss für den S41x nur wenige cm verschoben werden, das ist meine obere Location.

    -->von mir im Bild ROT eingekreist, die Werte entsprechend in die Daueranimation übernommen


    Gedreht werden muss um einen Punkt irgendwo um den Zahltisch, der ist natürlich 5m vorne, weil der Ursprung vom Bus irgendwo ungefähr mittig am Boden zu finden ist.

    -->von mir im Bild gelb angemarkert. Den Punkt zu finden, da hat mir der 3d-Cursor geholfen.

  • Aber wenn ich die auf null stelle die box ist die mitten im nirgends in blender, und dann kommen bei mir wieder die selben werte bei beiden raus. Wie kriege ich diese box auf null aber so das sie an dieser stelle steht wo sie stehen soll also die ursprungspostion vom entwickler?


    die ursprungspostion vom entwickler?

    Damit ich dann mit minimalen werten wie bei dir oben die Box zur wunsch postion verschieben kann

    Mit freundlichem Gruß

    👻Pixel Phantom👻


    – OMSI 2 Community Member –

    Einmal editiert, zuletzt von Pixel Phantom () aus folgendem Grund: Ein Beitrag von EliLGP mit diesem Beitrag zusammengefügt.

  • wenn du Blender öffnest, ist der 3D-Cursor bei 0 0 0 (ACHTUNG! Jeder Linksklick in den Raum versetzt ihn auf die Klickstelle!), wenn du die IVU importierst, schwebt sie irgendwo vorne bei 5m im Raum, ebenda, wo IRE sie modelliert hat, für welchen Bus auch immer. Jetzt sagst einfach gleich mal, abhängig davon ob das schon passiert ist durch den IVU-Import oder nicht, "Set Origin to 3D-Cursor", schon hat die IVU den Ursprung bei 0 0 0, ist mit ihrer Geometrie aber noch vorne bei 5 m.


    Was du jetzt im OBJECT-MODE verschiebst, kannst du gleich 1:1 von Location in die Daueranimation übernehmen.


  • Also ich soll den 3d cursor bei null lassen bzw nicht bewegen dann steht die location bei null und wenn ich die box verschieben will dann kommen oben die richtigen minimal werte bei rum die ich dann bei x y z eintragen muss. Natürlich mit minus beachten usw.


    Hab ich das so richtig verstanden?

    Mit freundlichem Gruß

    👻Pixel Phantom👻


    – OMSI 2 Community Member –

  • es ist nur wichtig, dass die IVU im Object Modeam Anfang, direkt nach dem Import, Location 0 0 0 hat, die du dann veränderst, dass es passt und dann die wenigen cm Location für die Daueranimation rauskommen.


    Wie du das anstellst, ist egal, bei meiner alten Import-Weise war das sofort der Fall, weil alle origins gelöscht wurden, der neue Blender o3d Import hier aus der Webdisk macht das vielleicht nicht, dann kann man mit dem 3D-Cursor, der Anfangs auf 0 0 0 liegt oder man ihn wieder dahin setzt, behelfen mit "Snap Origin to 3D-Cursor"

  • ich hab noch nen anderen converter vllt klapp es damit


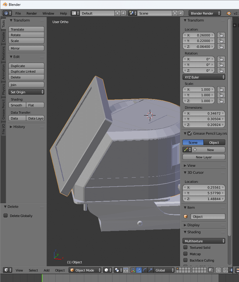
    Also ich kack ab es funktioniert immer noch nicht die Location nach dem Import ist bei 0 0 0 und ich hab die Box dann verschoben und richtig eingetragen. aber die box chillt nicht an der richtigen position.


    Also ich hab folgenden Eintrag:

    Und die Blender Daten sind folgende:



    Also vllt weißt du was ich eintragen muss.


    Ich checks nicht

    Mit freundlichem Gruß

    👻Pixel Phantom👻


    – OMSI 2 Community Member –

    Einmal editiert, zuletzt von Pixel Phantom () aus folgendem Grund: Ein Beitrag von EliLGP mit diesem Beitrag zusammengefügt.

  • bin hier grad nochmal wegen meinem eigenen Bild vorbeigekommen.


    Du hast die gleichen Achsen in Blender und in der Daueranimation, das ist aber FALSCH.


    Wert von dieser Blender Verschiebe Achsekommt zu diesem origin_rot
    YZ
    ZY
    xx



    wegen dem Origin Trans bin ich mir grad nicht mehr sicher, IRE hat mal eine o3d der IVU zur Verfügung gestellt, wo der Ursprung nicht bei 0 0 0 liegt, sondern am Gerät, jetzt weiß ich nicht, ob origin_trans einen neuen Ursprung von 0 0 0 weg festlegt oder den Ursprung verschiebt, der im o3d festgelegt ist...

    Edit: sollte eigentlich direkt die Koordinaten ausgehend von 0 0 0 sein, egal, wo der Ursprung vorher war