Lichter und Raucheffekt

Willkommen in der OMSI-WebDisk!
Als Gast kannst du nur Inhalte in deiner ausgewählten Sprache sehen. Registrierte Nutzer können die Sichtbarkeit anderer Sprachen in ihrem Kontrollzentrum aktivieren, weitere Infos hier.
Alle Themen sind in den Foren mit einer Sprachflagge gekennzeichnet: = Englisch [EN], = Deutsch [DE], = Französisch [FR]. Wenn du die angegebene Sprache nicht beherrschst, schreibe auf Englisch!

Besinnliche Tage, ruhige Momente und Zeit zum Durchatmen.
Frohe Weihnachten und erholsame Feiertage wünscht Euch das Team der Webdisk.

  • Moin,

    ich wollte mal fragen ob es möglich ist als Objekt eine Nebelmaschiene zu bauen die in einem Zeit Abstand ein bisschen Nebel abgibt. Und die zweite Sache ist wie kann ich Lichter so erstellen das sie in der Luft zu sehen ist, also so wie Moving Heads. Ich freue mich auf eure Vorschläge.



    MFG EliLGP

    Mit freundlichem Gruß

    👻Pixel Phantom👻


    – OMSI 2 Community Member –

  • Zu dem Rauch: Vielleicht könnte man, wie beim Bus/Dampflokomotive, ein Abgassystem entwickeln, dass von Zeit zu Zeit "Gas" gibt, und den Nebeleffekt dann wie "Abgase" machen

  • Zu dem Rauch: Vielleicht könnte man, wie beim Bus/Dampflokomotive, ein Abgassystem entwickeln, dass von Zeit zu Zeit "Gas" gibt, und den Nebeleffekt dann wie "Abgase" machen

    Ich hab keine Ahnung wie das bei Bussen aufgebaut ist. Ist das nh textur oder?


    Möglich wäre es.

    Es gibt Häuser mit Schornsteine die simuliert werden.

    Mit entsprechenden Script lässt sich da was regeln.


    Alternativ gibt es noch den Feuerwerk, aber glaube das Smoke System ist eher die erstere Option.

    Hast du ein Besispielhaus für mich wo ich mich dran orientieren könnte?

    Mit freundlichem Gruß

    👻Pixel Phantom👻


    – OMSI 2 Community Member –

    Einmal editiert, zuletzt von Pixel Phantom () aus folgendem Grund: Ein Beitrag von EliLGP mit diesem Beitrag zusammengefügt.

  • Ich hab keine Ahnung wie das bei Bussen aufgebaut ist. Ist das nh textur oder?

    Nein eine Textur wird beim Rauchsystem nicht angewendet.


    Egal ob bei Objekte oder Fahrzeuge, das Rauchsystem [smoke] sind bei beiden nahezu identisch.

    So würde es zum Beispiel im Bus aussehen:

    Oder so bei Sceneryobjects/Buildings_RUE/Haus01a.sco

  • Ich werde es mal austesten. Vielen Dank für die ausführliche Beschreibung.


    Ich frage mich nur wie stelle ich die Position ein also muss ich mir die Ausgangsdaten mit dem Cursor nehemn oder?

    Mit freundlichem Gruß

    👻Pixel Phantom👻


    – OMSI 2 Community Member –

    Einmal editiert, zuletzt von Pixel Phantom () aus folgendem Grund: Ein Beitrag von EliLGP mit diesem Beitrag zusammengefügt.

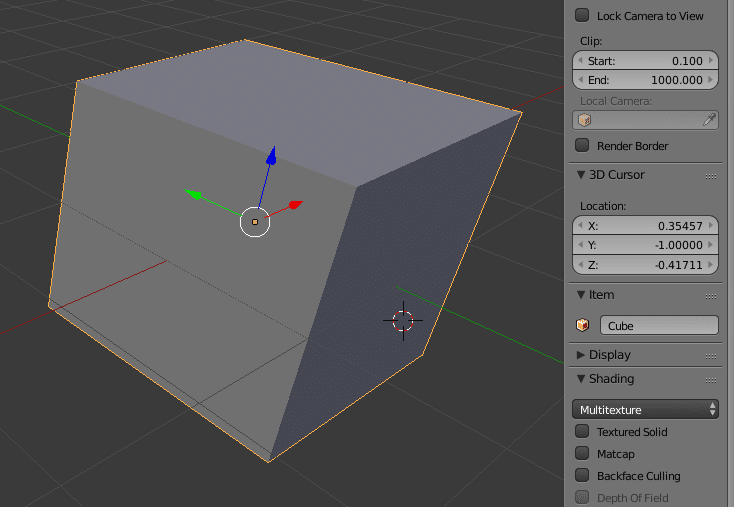
  • Ganz einfach.

    Entweder Du wählst die komplette Fläche aus wo der "Auslass" ist oder lediglich 2 Polygone.

    Zum Beispiel:

    Bei Transform auf Global stellen (Wie im Screenshot).

    Es reicht wenn man die Werte mit 3 Nachkommastellen benutzt.

    1.231645 -> Relevanter Wert in OMSI 1.231

  • Wäre es vielleicht möglich das ich dir die Blend file schicke und mir vielleicht den eintrag machst? Ich frag ungern, aber das schaff ich echt nicht also ich glaub ich bin zu doof dafür.

    Mit freundlichem Gruß

    👻Pixel Phantom👻


    – OMSI 2 Community Member –

  • Du schaffst es nicht in Blender eine Fläche auszuwählen und Werte abzulesen? B)

    Woran scheitert es denn genau? Es gibt sogar mehrere Möglichkeiten die Position abzulesen...

    Entweder so wie Neoplan VEST es bereits geschrieben hat: du markierst entweder eine Fläche, eine Kante oder eine Ecke und liest die Werte im rechten Flyout bei Median ab (es wird jeweils der Mittelpunkt genommen)...


    ...oder du nimmst die Werte vom Cursor:

    Stehen ebenfalls in derselben Leiste, nur etwas weiter unten. Der Cursor ist das Ding hier:

    Den kannst du mittels Linksklick setzen/verschieben.


    wie kann ich Lichter so erstellen das sie in der Luft zu sehen ist

    Licht wäre dann in der Luft sichtbar, wenn irgendwelche Partikel "im Weg" wären. In der Realität kannst du sowas mit Nebelmaschinen erreichen. In OMSI jedoch nicht.

    Du könntest ein Kegelobjekt erstellen mit einer seeehhhr transparenten Textur was den Lichtkegel simuliert. Sieht dann aber scheiße aus... :P

  • Das mit den Werten vom Ausgangspunkt des Nebels schaff ich aber was muss ich ändern das rs nur Zeitweise für 1minute nebelt und dann so ein 5 minuten abstand. Und ich brauch das ganze ja auch so das er am Anfang volle pulle nebelt und ruckartig aufhört.



    Lg

    Mit freundlichem Gruß

    👻Pixel Phantom👻


    – OMSI 2 Community Member –

  • Licht wäre dann in der Luft sichtbar, wenn irgendwelche Partikel "im Weg" wären. In der Realität kannst du sowas mit Nebelmaschinen erreichen. In OMSI jedoch nicht.

    Du könntest ein Kegelobjekt erstellen mit einer seeehhhr transparenten Textur was den Lichtkegel simuliert. Sieht dann aber scheiße aus... :P

    Quasi wie das Feuerwerk. Da werden Partikeln inne Luft gestoßen, nur das System wie es aufgebaut ist muss erforscht werden.


    Das mit den Werten vom Ausgangspunkt des Nebels schaff ich aber was muss ich ändern das rs nur Zeitweise für 1minute nebelt und dann so ein 5 minuten abstand. Und ich brauch das ganze ja auch so das er am Anfang volle pulle nebelt und ruckartig aufhört.



    Lg

    Da hilft nur scripten, so das es 1 Minute qualmt und erstmal 5 Minuten Pause macht.

  • Code
    (L.L.Nebelmaschine) (L.S.Timegap) + (S.L.Nebelmaschine) 360 max s0
    
    l0 60 <= {if} 1 (S.L.Nebel) {else} 0 (S.L.Nebel) {endif}
    
    l0 360 >= {if} 0 s0 {endif}

    Das setzt du in dein Script rein in einen Frame-Abschnitt, sodass es dauerhaft ausgeführt wird. Wenn die Variable „Nebel“ auf 1 steht (60 Sekunden), ist die Maschine aktiv, wenn die Variable auf 0 steht (300 Sekunden), pausiert diese. Und dann geht das wieder von vorn los.

  • Code
    (L.L.Nebelmaschine) (L.S.Timegap) + (S.L.Nebelmaschine) 360 max s0
    
    l0 60 <= {if} 1 (S.L.Nebel) {else} 0 (S.L.Nebel) {endif}
    
    l0 360 >= {if} 0 s0 {endif}

    Das setzt du in dein Script rein in einen Frame-Abschnitt, sodass es dauerhaft ausgeführt wird. Wenn die Variable „Nebel“ auf 1 steht (60 Sekunden), ist die Maschine aktiv, wenn die Variable auf 0 steht (300 Sekunden), pausiert diese. Und dann geht das wieder von vorn los.

    Ich finde es sehr nett das du mir die Vorlage gemacht hast, aber ich hab von scripten keine ahnung. Muss das in eine eigene .osc?

    Mit freundlichem Gruß

    👻Pixel Phantom👻


    – OMSI 2 Community Member –

  • Ja. Script = osc


    Du erstellst eine neue Datei im Texteditor (Notepad o.ä.) und fügst den oben genannten Code in einen frame-Abschnitt rein:

    Code: osc
    {frame}
        ...Hier kommt der Code rein...
    {end}

    Speichere das als osc-Datei in den Script-Ordner ab.


    Ebenso brauchst du natürlich noch eine Varlist (txt-Datei) :

    Code: txt
    Nebelmaschine
    Nebel


    In deiner sco-Datei musst du die Dateien dann noch eintragen:

    Code
    [varnamelist]
    1
    script\MEIN_VARLISTNAME.txt
    
    [script]
    1
    script\MEIN_SCRIPTNAME.osc
  • Joo danke ich teste das dann jetzt mal aus


    Ich hoffe so ist das richtig:


    Also ich kriege ein Error:



    Also da ist Wert der wohl ein Error macht aber Hu ich hab keine ahnung.

    Mit freundlichem Gruß

    👻Pixel Phantom👻


    – OMSI 2 Community Member –

    2 Mal editiert, zuletzt von Pixel Phantom () aus folgendem Grund: Ein Beitrag von EliLGP mit diesem Beitrag zusammengefügt.

  • Entferne mal den Smoke-Eintrag und probiere es dann nochmal. Sollte es dann (wieder) klappen, dann füge den Smoke-Eintrag mal ganz am Ende ein und nicht zwischendrin.

  • Jupp also die Maschine ist in Omsi sichtbar mit eingetragen scripten aber im editor passiert nichts. Oder geht das nur ingame?


    Oke ingame passiert auch nichts ich hab jetzt länger gewartet



    In der LogFile steht folgendes:

  • Also ich hab mal das Script ausprobiert.

    Bei mir hat das Script nicht ganz funktioniert wobei augenscheinlich in Ordnung ist.


    Nun ja, etwas modifiziert und es funktioniert.

    Die modifizierte Version sieht wie folgt aus:

    Code
    {frame}
        (L.S.Timegap) (L.L.Nebelmaschine) + (S.L.Nebelmaschine)
        
        (L.L.Nebelmaschine) 0 > (L.L.Nebelmaschine) 60 < &&
        {if} 10 (S.L.Nebel) {else} 0 (S.L.Nebel) {endif}
        
        (L.L.Nebelmaschine) 360 >
        {if} 0 (S.L.Nebelmaschine) {endif}
    {end}

    Die 10 bei "10 (S.L.Nebel)" definiert zudem die Reichweite.

    Bei 1 qualmte nicht so ganz nach oben und bei 10 deutlich mehr nach Oben.

    Getestet am Haus ;)

    Also hätte der Nachbar so eine Rauchentwicklung vom Schornstein dann würde ich dringend Gedanken machen ^^


    Der Smoke Eintrag sieht wie folgt aus:

    Der rest ist dann experimentieren.