passt der oberste Eintrag auf jeder Seite nicht
Von JEDEM Umlauf der JEWEILS erste Eintrag? Oder nur vom Umlauf 510 der JEWEILS erste Eintrag?
Du bist in Begriff, OMSI WebDisk & Community zu verlassen, um auf die folgende Adresse weitergeleitet zu werden:
Bitte beachte, dass wir für den Inhalt der Zielseite nicht verantwortlich sind und unsere Datenschutzbestimmungen dort keine Anwendung finden.
passt der oberste Eintrag auf jeder Seite nicht
Von JEDEM Umlauf der JEWEILS erste Eintrag? Oder nur vom Umlauf 510 der JEWEILS erste Eintrag?
passt der oberste Eintrag auf jeder Seite nicht
Von JEDEM Umlauf der JEWEILS erste Eintrag? Oder nur vom Umlauf 510 der JEWEILS erste Eintrag?
Habe den Fehler gefunden. Zwischen dem ersten Eintrag und dem zweiten war ein Leerzeichen in der Hof-Datei.
Jetzt funktioniert es.
Moin,
hat jemand schon versucht die IVU Ticketbox in den S400NF einzubauen? Ich benötige hilfe beim finden der Position. Gerne würde ich das mal mit dem Blender machen, jedoch würde ich da ein wenig hilfe benötigen. Denn ich kann den FAP nicht finden.
Würde mich um Hilfe freuen.
MFG,
Lorenzo
den habe ich nicht, aber vorausgesetzt, du willst den auf den Zahltisch setzen, beim Intouro und Setra Le heißt das O560_Urbino_II_Zahltisch.o3d
keine Ahnung, ob er die o3d diesmal umbenannt hat, aber nach Zahltisch würde ich mal Ausschau halten.
keine Ahnung, ob er die o3d diesmal umbenannt hat, aber nach Zahltisch würde ich mal Ausschau halten.
Was würde ihm das bringen?
lg
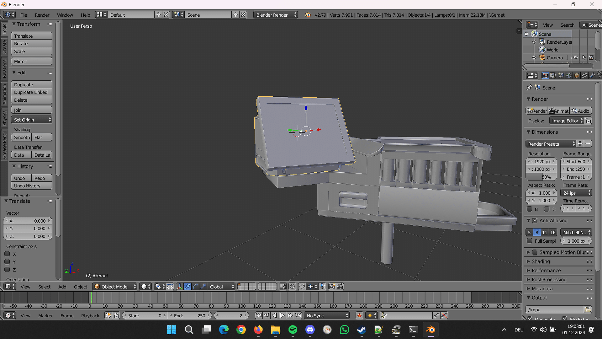
Wenn du N drückst, siehst du ein Menü, wo die Positionen drinstehen. Wenn der Drucker am Anfang auf 0 0 0 stand, dann kannst du diese Koordinaten, die da im N-Menü stehen einfach nehmen.
Das, was bei Location ganz oben steht.
Und dann wie kann ich die Rotation richtig einstellen? Also nach rechts und/oder nach links?
Mit R -> Z
Also dass du auf der Z-Achse drehst.
Diese Rotation müsste dann in diesem Objektmenü stehen. (Ganz rechts in dieses Würfel-Menü)
Passt aber auf! Ich hatte damals glaube den Ursprungspunkt nicht in die Mitte der Ticketbox gelegt. Wenn ihr das so rotiert, dann dreht der das um die Koordinate 0/0/0 und nicht etwa um die eigene Achse der Ticketbox. Abhilfe würde da das manuelle nachtragen der Koordinaten beim Animationseintrag schaffen.
Abhilfe würde da das manuelle nachtragen der Koordinaten beim Animationseintrag schaffen.
Danke für die Antwort, aber irgendwie verstehe ich nicht so ganz.
Du musst bei den Animationseinträgen [newanim] den Rotationspunkt festlegen.
In der Regel ist dieser standardmäßig der Objektursprung (wird beim erstellen des Objekts in Blender festgelegt).
[newanim]
origin_from_mesh
…
Du kannst aber auch einen neuen Punkt mit Koordinaten festlegen — es folgen Beispielwerte:
[newanim]
0.8262
1.83628
6.82636
…
Du kannst aber auch einen neuen Punkt mit Koordinaten festlegen
Wo? In der Modell Datei?
Ja.
Ich habe mal ein paar bilder:
So siehts in Omsi aus.
Es sollte laut Blender eigentlich so aussehen:
Jetzt ist die Frage, da ich die Werte nur mit der nachkomma Stelle in die Model eingetragen hab, obs daran liegt.
Bsp:
Statt 1.05 habe ich 0.05 eingetragen. Das habe ich gemacht, da es mir komisch vorkommt, dass ich die Ticketbox 5 meter nach vorne verschieben sollte, wenn sie eigentlich direkt neben der Geldausgabe des Zahltisches gespawnt wurde, als ich mich an Werte gerichtet habe, die ich aus dem S415 LE Add-On genommen habe.
Ich hänge euch meine Model an, dann könnt ihr das mal überprüfen.
MFG,
Lorenzo
Statt 1.05 habe ich 0.05 eingetragen.
Du musst natürlich die Werte schon richtig übernehmen.
Wenn du die Ticketbox importierst, müsste bei "Location" überall eine 0.00000 stehen...
hier mein Beispiel vom S 41x UL
wie von meinen Vorrednern schon angesprochen, die Translation, wie es halt bei Location steht.
Die Rotation mache ich über den 3D-Cursor in Blender und über origin_trans in OMSI. Die habe ich nicht in Blender effektiv durchgeführt, der 3D-Cursor ist am Eck aber als rot-weißes Fadenkreuz erkennbar.