Moisen!![]()
Ich habe mal eine Frage zu Blender:
Ich bin gerade dabei, ein Haus zu bauen, was einen Glockenturm hat. Das Dach dieses Turmes ist etwas rundlich, aber ich stehe etwas auf dem Schlauch, wie sich das am besten in Blender umsetzen lässt. Links das orignial-Foto (Quelle Wikipedia), rechts ein Screenshot aus Blender. Dort habe ich den Turm glatt gebaut.
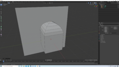
Hier nochmal eine Detail-Aufnahme aus dem Edit-Mode in Blender:
Ich hoffe, jemand kann mir da helfen. Bitte beachtet, ich bin absolut kein Blender-Experte, daher wäre es nett, wenn ihr das möglichst "einfach" erklärt.
Liebe Grüße und einen schönen Mittwoch!
SGTVP![]()